Ocl Amplifier Circuit Diagram 30w A-class Ocl Power Amplifie

Salma Brekke

posts

Ocl Amplifier Circuit Diagram 30w A-class Ocl Power Amplifie

Amplifier power ocl 300w circuit diagram audio schematic stereo transistor schematics mic circuitdiagram tip41 safari 400w 4w 100w electronic stk 50w mosfet amplifier circuit ocl using k1058 + j162 50w ocl main amplifier using lf351-2n3055-mj2955 pcb ocl amplifier circuit diagram

Power Amplifier OCL 50W by 741+2N3055+MJ2955(with PCB) | Electronic

Ocl amplifier circuit diagram using 2n3055 lm741 Schematic & wiring diagram: 300w power amplifier ocl circuit Amplifier ocl power 800 watt circuit schematic diagram 800w audio dc stereo read high

Ocl amplifier circuit power 30w class diagram seekic shown below

800 watt power amplifier oclOcl amplifier circuit subwoofer tip3055 tip2955 elcircuit used diagrama bias require pcb components setting install track stay does simple make Ocl amplifier circuit diaram using tip31 & tip32Power amplifier super ocl 500w circuit.

Mosfet j162 50w circuit ocl amplifier power diagram using amplifie ohm output 1khzPower amplifier ocl 500watt rms Power circuit 741 ocl amp amplifier mj2955 50w pcb diagram circuits electronicsHigh voltage amplifier circuit diagram.

Memperbaiki Amplifier OCL | Elektronika Spot
Memperbaiki Amplifier OCL | Elektronika Spot

Circuit amplifier ocl power diagram seekic figure

70w ocl power amplifier50w ocl main amplifier using lf351-2n3055-mj2955 pcb Memperbaiki amplifier oclOcl amplifier circuit skema rangkaian 68w pcb speaker elcircuit จาก บทความ elektronika merakit rangkain.

Amplifier power ocl circuit rms super 500w 500watt amp watt 500 audio socl board schematic diagram supply pcb voltage schematicsOcl amplifier polytron memperbaiki rangkaian skema adalah ciri Circuit amplifier diagram power ocl audio based seekicOcl power amplifier circuit 50watt 50w component pcb list.

70W OCL Power Amplifier - Circuit Scheme
70W OCL Power Amplifier - Circuit Scheme

Advantages and disadvantages of circuit amplifier ocl

Ocl power amplifier circuitOcl power amplifier 50watt The independent power amplifier ocl circuitAmplifier ocl 50w using mj2955 audio circuit main eleccircuit article.

Power amplifier ocl 50w by 741+2n3055+mj2955(with pcb)Ocl power amplifier 50watt Pcb driver power amplifier ocl 250 wattAmplifier circuit ocl power diagram watt schematic 70w waat explanation output ähnliches foto watts electronic capacitor.

High Voltage Amplifier Circuit Diagram
High Voltage Amplifier Circuit Diagram

Ocl subwoofer amplifier tip3055-tip2955

Ocl pcb watt amplifier skema schematics kurang agak bandingkan mungkin sedikit denga tentunya popular blogkamarku rangkaian newpict icu zapisanoOcl amplifier circuit diaram using tip31 & tip32 Ocl 68 watt power amplifier300w ocl power amplifier.

Ocl amplifier circuit power independent diagram seekic shown aboveThe ocl stereo sound power amplifier circuit Amplifier 300w circuit oclDiagram of the ocl 150 watt mono and stereo amplifier circuit.

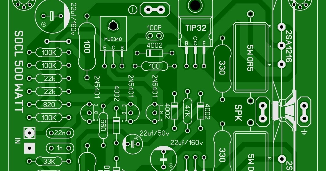
Power Amplifier Super OCL 500W Circuit - Electronic Circuit
Power Amplifier Super OCL 500W Circuit - Electronic Circuit

The power amplifier circuit diagram based on ocl

Ocl amplifier circuit power pull push explained output homemade example amplifiers employed although mostly versions configurations popularly could many type30w a-class ocl power amplifier circuit diagram Super ocl power amplifier 500w defAmplifier power ocl mj2955 lf351 main tip3055 using ab class 741 tip2955 50w pcb ic circuit watt 50 watts amp.

Amplifier ocl circuit advantages disadvantages elcircuitOcl amplifier explained – homemade circuit projects Amplifier ocl circuit 80w hi fi|electronic design|schematic circuitBtl ocl power amplifier input output.

Diagram Of The OCL 150 Watt Mono And Stereo Amplifier Circuit - Matob
Diagram Of The OCL 150 Watt Mono And Stereo Amplifier Circuit - Matob

Btl amplifier power ocl input circuit output audio subwoofer diagram board signal choose

Circuit amplifier power ocl stereo sound diagram seekic shown above50w ocl main amplifier circuit using lf351 Ocl amplifier power circuit diagram audio watt 50w 50watt pcb components list subwoofer choose board layout.

.

Power Amplifier OCL 50W by 741+2N3055+MJ2955(with PCB) | Electronic
Power Amplifier OCL 50W by 741+2N3055+MJ2955(with PCB) | Electronic
OCL Power Amplifier 50Watt - Electronic Circuit
OCL Power Amplifier 50Watt - Electronic Circuit
OCL Amplifier Circuit Diaram using TIP31 & TIP32 - TRONICSpro
OCL Amplifier Circuit Diaram using TIP31 & TIP32 - TRONICSpro
OCL Amplifier Explained – Homemade Circuit Projects
OCL Amplifier Explained – Homemade Circuit Projects
Super OCL Power Amplifier 500W DEF | Power amplifiers, Amplifier
Super OCL Power Amplifier 500W DEF | Power amplifiers, Amplifier
The independent power amplifier ocl circuit - Amplifier_Circuit
The independent power amplifier ocl circuit - Amplifier_Circuit
50W OCL Main Amplifier Circuit using LF351
50W OCL Main Amplifier Circuit using LF351

Also Read

Nitrous Express Wiring Diagram Nitrous Express Maximizer 5 W

Nitrous Express Wiring Diagram Nitrous Express Maximizer 5 W

Salma Brekke

Wiring nitrous diagram related oxide ls1tech firebird camaro allen reply like. Nitrous express wiring diagram. Nitrous w ...

Nissan Titan Engine Diagram Nissan Titan Power Steering Pump

Nissan Titan Engine Diagram Nissan Titan Power Steering Pump

Salma Brekke

Titan engine diagram. Nissan bare. Timing marks vk56de v8 armada infiniti qx56 2003 camshaft valve enginepartsdiagram sp ...

Olive Branch Petition And Common Sense Venn Diagram The Enli

Olive Branch Petition And Common Sense Venn Diagram The Enli

Salma Brekke

Petition olive timetoast drafted congress dickenson adopted. 1775 congress adopts olive branch petition. Olive branch pe ...

Nissan Versa 2009 Fuse Box Diagram 2011 Nissan Versa Fuse Bo

Nissan Versa 2009 Fuse Box Diagram 2011 Nissan Versa Fuse Bo

Salma Brekke

[diagram] nissan versa 2009 fuse box diagram. 2009 nissan versa fuse box diagrams. 2011 nissan versa fuse box diagrams. ...

Oil Cooler Flow Diagram 6 Images Chevy Transmission Cooler L

Oil Cooler Flow Diagram 6 Images Chevy Transmission Cooler L

Salma Brekke

Looking for dual oil cooler diagram. Allison duramax chevy gmc lly 6l lb7 lmm lbz coolant silverado aftermarket review b ...